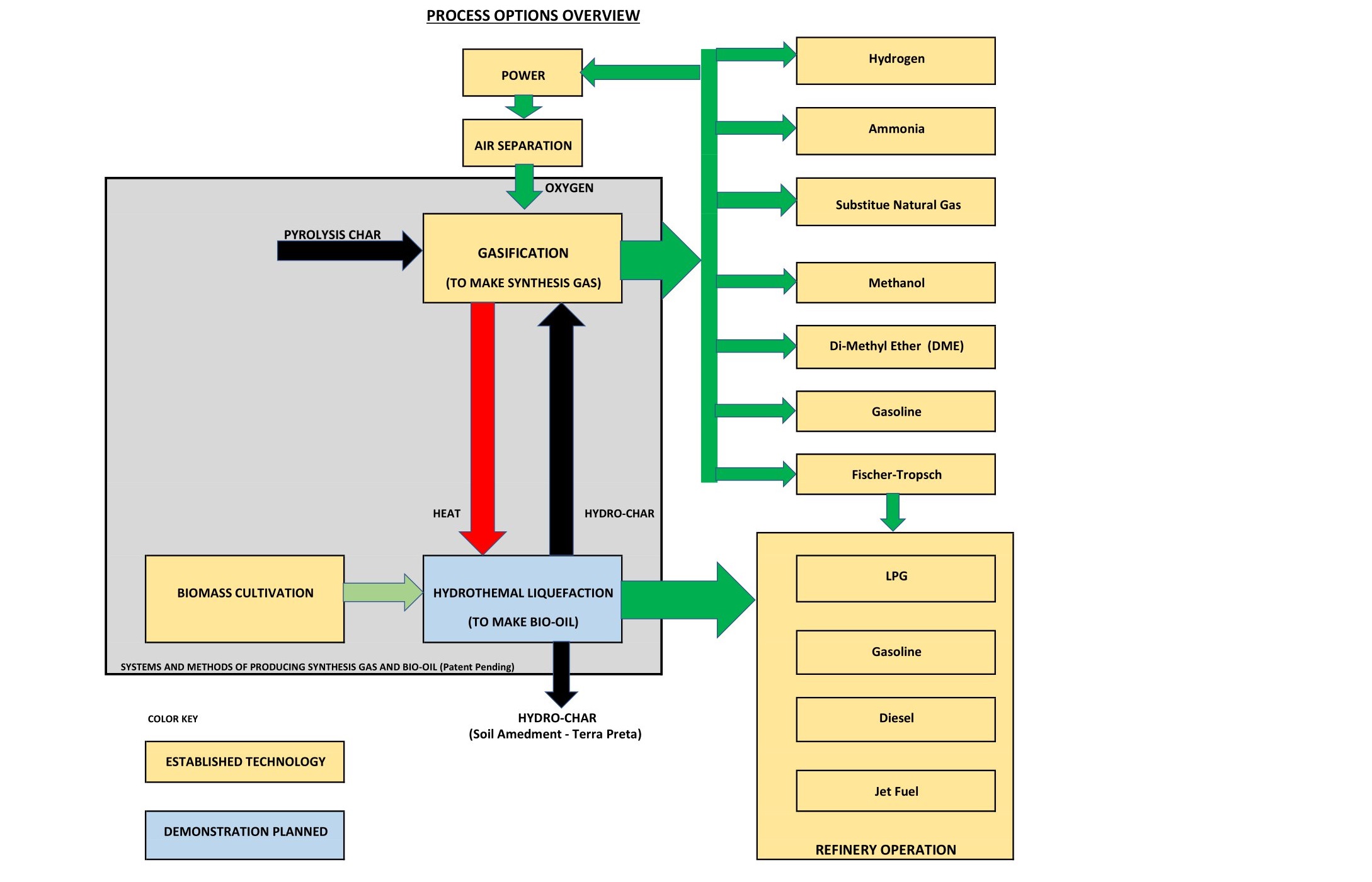
The STF Process has the flexibility to use multiple feedstocks and can produce various transportation fuels and commodities. (Click to enlarge)